科学研究既是学科建设的基础,也是提高教学质量的基础。做好科研工作,不仅是教师个人职业发展的需要,也是促进马院高质量发展的需要。午夜黄视频马克思主义成年人午夜网站成立以来,十分重视发挥人才、学科优势,鼓励和支持思政教师积极融入国家战略、服务地方发展,组建专业团队、谋划优秀项目、产出积极成果。在午夜十八禁党委的支持下,在全体教师的共同努力下,近几个月来马克思主义成年人午夜网站科研项目立项和获奖捷报频传,显示着马克思主义成年人午夜网站高质量发展的勃勃生机。
近期,上海民办高校党建与思想政治工作研究中心公布了2021年课题成果获奖名单,马克思主义成年人午夜网站郭晓平老师实践案例课题《“三全育人”视阈下民办高校建设马克思主义社团的路径探索》获得一等奖,具有突破性意义,马克思主义成年人午夜网站王猛老师获得第五届上海青教赛思政政治理论课专项优秀奖 午夜十八禁。


另外,根据2022年度上海市高职高专思想政治教育专项课题立项的通知,马克思主义成年人午夜网站王雅娜、王猛和郭晓平三位老师的项目获得立项。

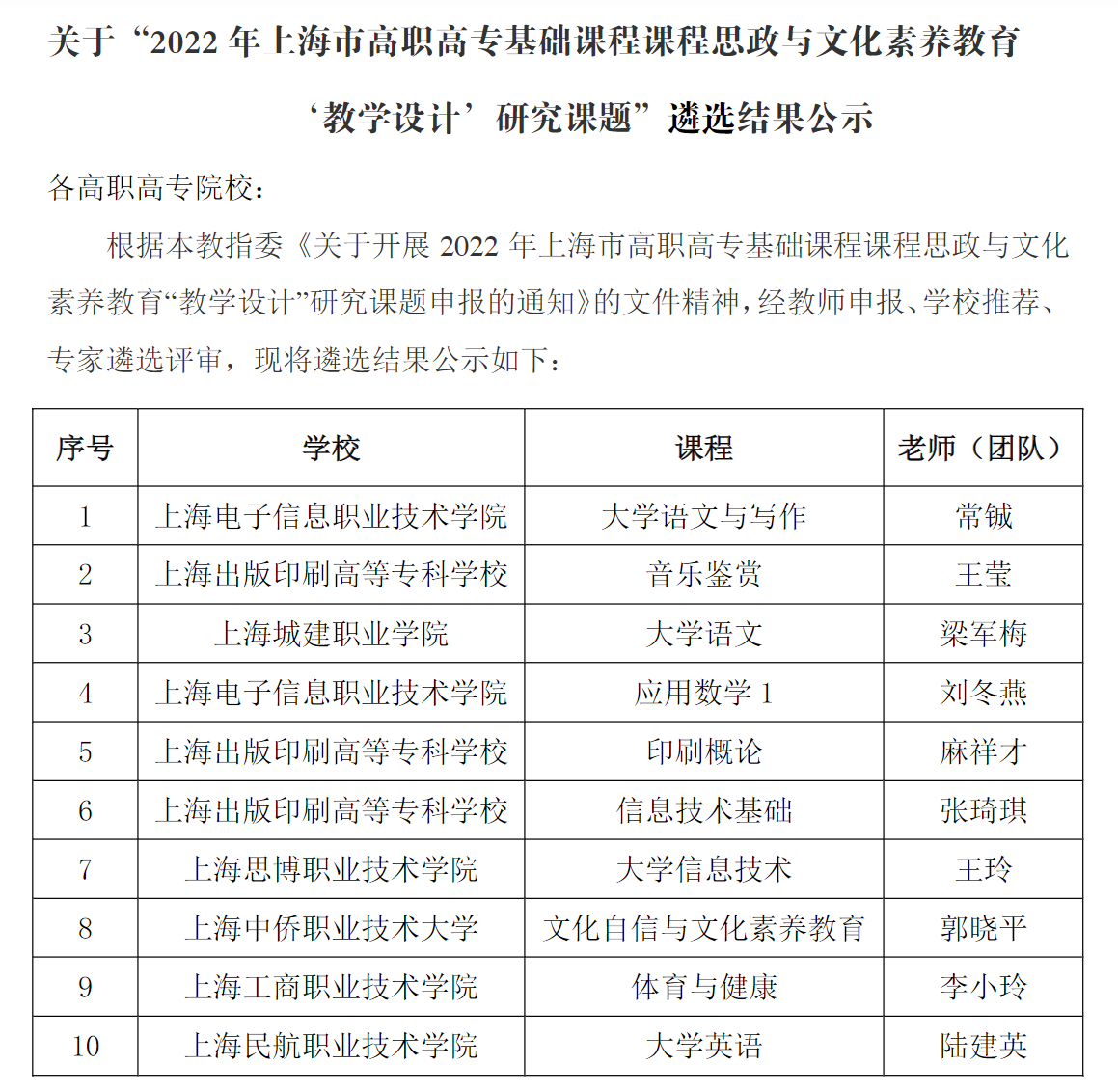
成年人午夜网站选修课《文化自信和文化素养教育》获得2022年上海市高职高专基础课程课程思政与文化素养教育‘教学设计’研究课题立项 午夜成人福利在线观看,《乡村振兴中的美育实践》获上海民办高校思政类课程协同中心第五期建设课程名单,目前正在建设中。


一直以来,在午夜十八禁党委的大力支持下,马克思主义成年人午夜网站十分重视青年教师教学科研能力的培养,近期科研立项喜报频传,充分体现了马克思主义成年人午夜网站近年来在科研和教育教学改革方面的特色与成效 午夜黄视频,成年人午夜网站将以项目立项为契机,紧扣立德树人根本任务,不断深化人才培养模式,切实推动科研能力,教学水平和人才培养质量再上新台阶,全力培养德智体美劳全面发展的社会主义建设者和接班人。
(供稿:马克思主义成年人午夜网站 郭晓平)